Cronograma de desligamento LI/DI
A Secretaria de Comércio Exterior (Secex) e a Secretaria Especial da Receita Federal (RFB) apresentam o cronograma de desligamento do sistema Siscomex LI/DI, ampliando a obrigatoriedade de uso de LPCO e Duimp no Portal Único de Comércio Exterior, de acordo com o Novo Processo de Importação (NPI).
O cronograma de desligamento foi aprovado em reunião do Comitê Executivo do SISCOMEX e sua efetivação dependerá de validações feitas pelo setor privado no âmbito do Subcomitê de Cooperação do CONFAC, conforme Plano de Ação (abaixo) divulgado em sua 10ª Reunião.
O cronograma abaixo reflete as datas a partir das quais será obrigatório registrar LPCO e Duimp nas operações de importação, caso a validação pelo setor privado não tenha indicado problemas sistêmicos impeditivos, conforme definido no Plano de Ação. Desta forma, será vedado ao importador, a partir de então, a possibilidade de continuar realizando essas operações por meio do Siscomex LI/DI.

- Atualizado 05/11/2025
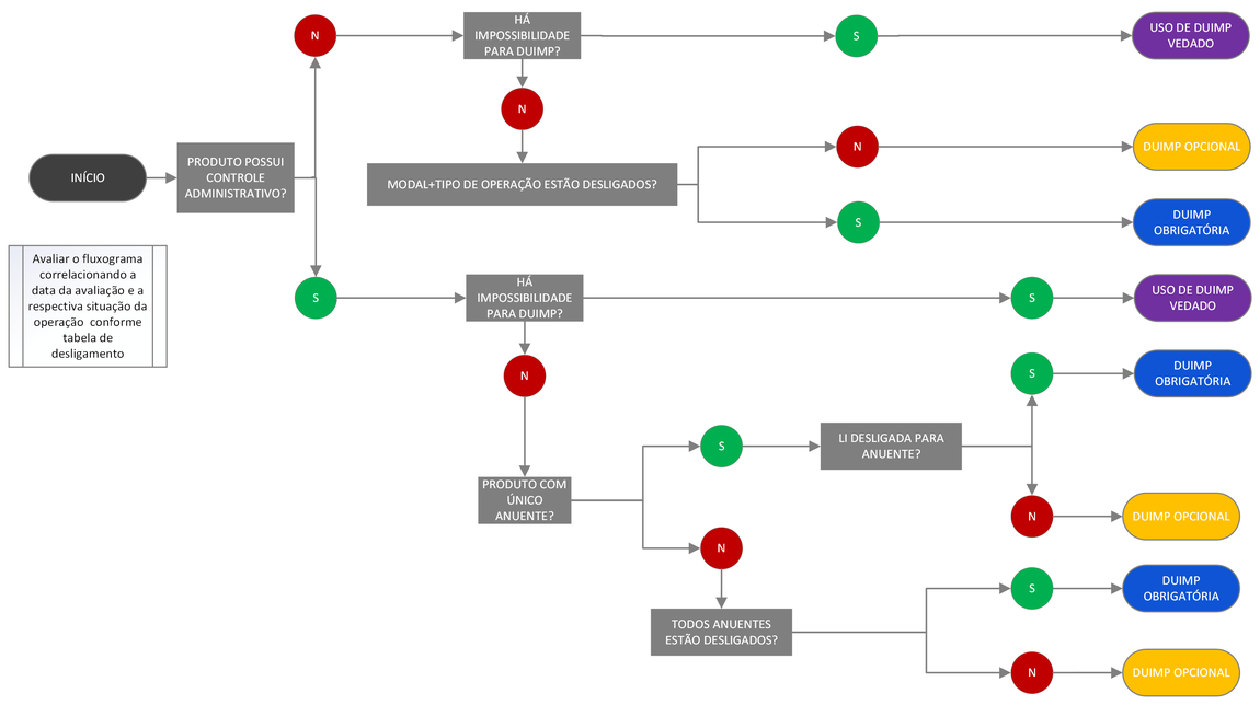
*Produtos sujeitos ao controle administrativo de órgãos anuentes devem observar quatro situações:
- Mercadorias com apenas um órgão anuente: o desligamento da Licença de Importação (LI) ocorrerá na data indicada na tabela acima, exceto nos casos de impossibilidade de Duimp listados na última coluna da tabela.
- Mercadorias com mais de um órgão anuente: o desligamento da LI ocorrerá somente na data indicada na tabela acima que corresponda ao momento em que todos os órgãos anuentes tenham efetuado o desligamento, exceto nos casos de impossibilidade de Duimp listados na última coluna da tabela.
- LI deferidas pelos anuentes antes da data de desligamento: poderão ser vinculadas às Declarações de Importação (DI) mesmo após a data de desligamento.
- LI deferidas que necessitem de substituição: poderão ser substituídas mesmo após a data de desligamento.
- Nacionalização de Depósito Especial, cuja Admissão tenha sido por meio de Dl deve cumprir com o cronograma previsto para 01/12/2026.
Como forma de facilitar o entendimento do Cronograma, foi elaborado fluxograma para verificação diária das regras de DUIMP obrigatória, DI obrigatória ou DUIMP opcional.

- Fluxograma 04/11/2025
Atenção para as operações que ainda não estão disponíveis para registro de Duimp, cuja importação deverá ser efetuada por LI/DI.
A figura abaixo destaca com o “X” as operações que não estão disponíveis para registro de Duimp:

Nota 1: Entidades cuja natureza jurídica se enquadre no “Grupo 1 – Administração Pública – da Tabela de Natureza Jurídica da Comissão Nacional de Classificação”, continuarão realizando o registro de importações por Declaração de Importação (DI). O ligamento para esse grupo se dará em etapa futura.
Caso haja identificação de erros impeditivos, que inviabilizem o avanço do cronograma, as datas serão revistas e atualizadas, garantindo a segurança nas operações e previsibilidade ao setor afetado.
A Secex e RFB reafirmam seu compromisso com a comunidade de comércio exterior, assegurando que a migração das importações para o Portal Único de Comércio Exterior seja conduzida de forma planejada, gradual e segura.
| Versão | Data | Alteração |
| 1 | 07/10/2025 | Emissão Inicial |
| 1.1 | 04/11/2025 |
|
Plano de ação
Acompanhamento da migração das operações de importação para o Portal Único de Comércio Exterior
1. Objetivo
Realizar, de forma conjunta entre a Secretaria de Comércio Exterior, Receita Federal, órgãos anuentes e representantes do setor privado no Subcomitê de Cooperação do CONFAC, o acompanhamento do processo de migração das operações de importação para o Novo Processo de Importação (NPI) no Portal Único de Comércio Exterior, conforme cronograma de migração estabelecido.
2. Metodologia de Trabalho

- Periodicidade: reuniões mensais, de duas horas, totalizando 7 reuniões.
- Atividade Principal: Identificação dos problemas relacionados à migração das importações.
- Setor privado: Relatório dos problemas que impeçam a migração das importações ao Portal Único. O relatório deve ser enviado pelo setor privado à Secretaria-Executiva do CONFAC com antecedência mínima de 2 semanas da reunião do Subcomitê de Cooperação.
- Adm. Pública:
- Plano de tratamento dos problemas identificados;
- 2- Cronograma de implementação das soluções. As atualizações do Plano e do Cronograma serão apresentadas a cada reunião do Subcomitê de Cooperação.
- Plano de tratamento dos problemas – categorização:
* Procedimento/Manual :
▪ Não problema – é o comportamento esperado no NPI. Necessário dar maior transparência do novo comportamento por meio de manuais ou notícia Siscomex.
* Sistema:
▪ Melhoria/Erro não impeditivo – será ajustado posteriormente, mas não impede a migração;
▪ Melhoria/Erro impeditivo – deve ser ajustado para que ocorra a migração.
- Processo colaborativo de acompanhamento da migração das importações para o Portal Único:
* A discussão sobre os problemas apresentados e respectivos tratamentos será feita entre os membros do Subcomitê de Cooperação
* Participação da equipe de sustentação do Serpro nas reuniões.

